The Weekly: What guides succession?
An update on Democracy & Elections in Palestine, from the UNDP Elections and Democratization project.
This edition includes a few updates from the media, as well as a new set of flowcharts that model succession pathways.
The Inbox:
A member of the Jordanian foreign policy establishment came out to say that the Kingdom should focus on Palestinian unity and new elections, rather than a Palestinian state. Such a move would represent a shift from a skeptical position on the virtues of a Palestinian vote.
A former PA Minister criticized the Fatah establishment for cynically trying to stack the succession deck (more on this below).
Al-Shabaka, a Palestinian policy/advocacy network, published a long read on the democratic deficit within the PLO. There is also another call for elections in the local media.
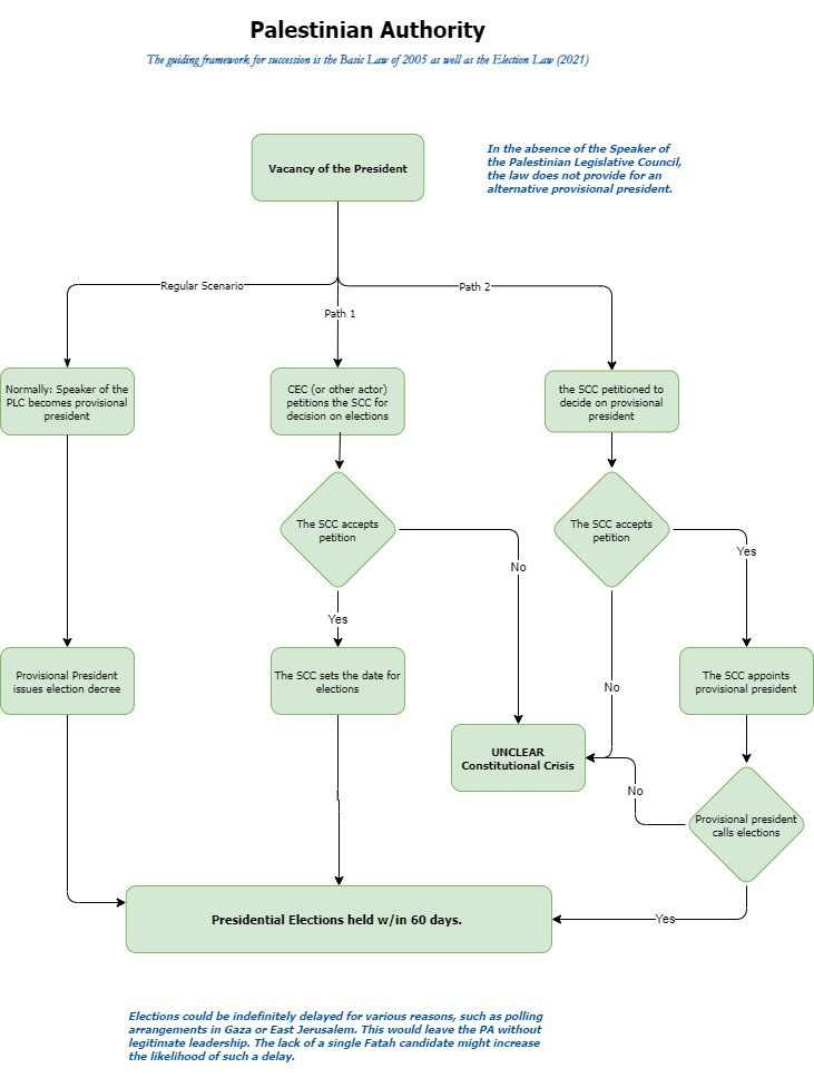
The Chart: What guides succession?
In the event of a Palestinian presidential vacancy, some analysts expect a transition of power to be smooth and opaque, others fear a civil conflict and a Kabulesque collapse of the PA. Vladimir Pran (IFES, my predecessor at UNDP) has drafted a sharp new briefing paper on precisely that. We’ve collaborated on a series of simple flow charts (below) which track what the frameworks say about succession processes (and note places where they are silent).
How might succession happen in the PLO and Fatah?
A third diagram looks at the Palestinian Authority and the constitutional crisis created by the absence of a legislative body.
These frameworks could structure events in the event of a leadership vacancy, but they won’t necessarily. Evidence from the Arafat→Abbas transition suggests that they may be instructive.
These come with all the standard disclaimers and caveats: They are not a prediction of what will happen IRL, and they are certainly not a UN position. We have done our best to ensure their accuracy but may have gotten something wrong.
Please do get in touch with your thoughts or critiques. Do also let us know if there are colleagues who should receive this newsletter.
Thank you.